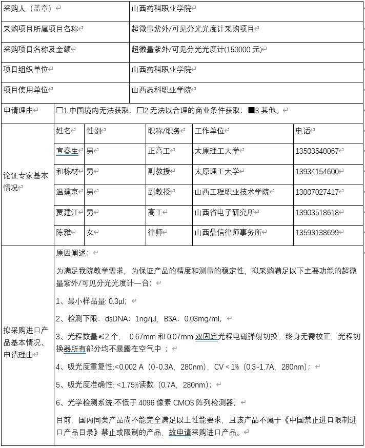
美加墨世界杯官方网站超微量紫外/可见分光光度计采购项目拟采购进口产品满足使用需求,现将申请采购进口产品的基本情况、专家论证情况及意见进行公示,公示期为2022年8月3日起至2022年8月9日止(五个工作日)。若对专家组论证意见存在异议,可在公示期内提出,并将相关意见和依据,书面报送采购单位。
采购单位:美加墨世界杯官方网站
采购单位地址:山西省太原市民航南路16号
采购单位联系人:杨宏
采购单位联系电话:13994243966
美加墨世界杯官方网站
2022年8月2日
美加墨世界杯官方网站超微量紫外/可见分光光度计采购项目进口产品专家论证意见公示

